


In 1979, Puan Misbah Abdul Hamid started Green Cottage Trading as a small-scale hobby, focusing on flower planting and nursery care. Initially, GCT was only known among family and friends. Over time, more people became familiar with Green Cottage, and the flower business began to grow.


In 2023, the entrance signboard to Green Cottage was upgraded, and a café signboard was installed. A surau (prayer room) was also built for the convenience of Muslim visitors.
By 2024, the current Green Cottage office was completed, while the old office was transformed into "Langit", an event space. Green Cottage Trading continues to grow and thrive to this day.
By 2021, the environment around Green Cottage saw significant improvements, including the addition of landscape features such as a small waterfall. Construction of Green Cottage Café also began and was completed within the same year. The café officially opened at the end of 2021.




















OUR PIONEER & HISTORY
In 2019, Green Cottage Trading was officially established as a subsidiary under Bena Base. At that time, the area we now know as Green Cottage was merely a forest and overgrown land.
In 2020, Green Cottage Trading installed the first company signboard. At that stage, Green Cottage only operated as a nursery, selling flowering plants.
OUR HISTORY

OUR MISSION
Strengthening business planning and establishing a more robust organizational system.
Providing the best services to customers by instilling noble values.
Prioritizing service quality, comfort, and customer satisfaction.
Creating job opportunities for Bumiputera youth in Sabah.
Building social connections and business networks with entrepreneurs from various industries.
OUR VISION
To become a strong and competitive business empire in the fields of landscaping, horticulture, and café services.
To cultivate capable Bumiputera entrepreneurs in the fields of landscaping, horticulture, and café services.
To produce skilled, creative, and efficient professionals in the fields of landscaping and horticulture.
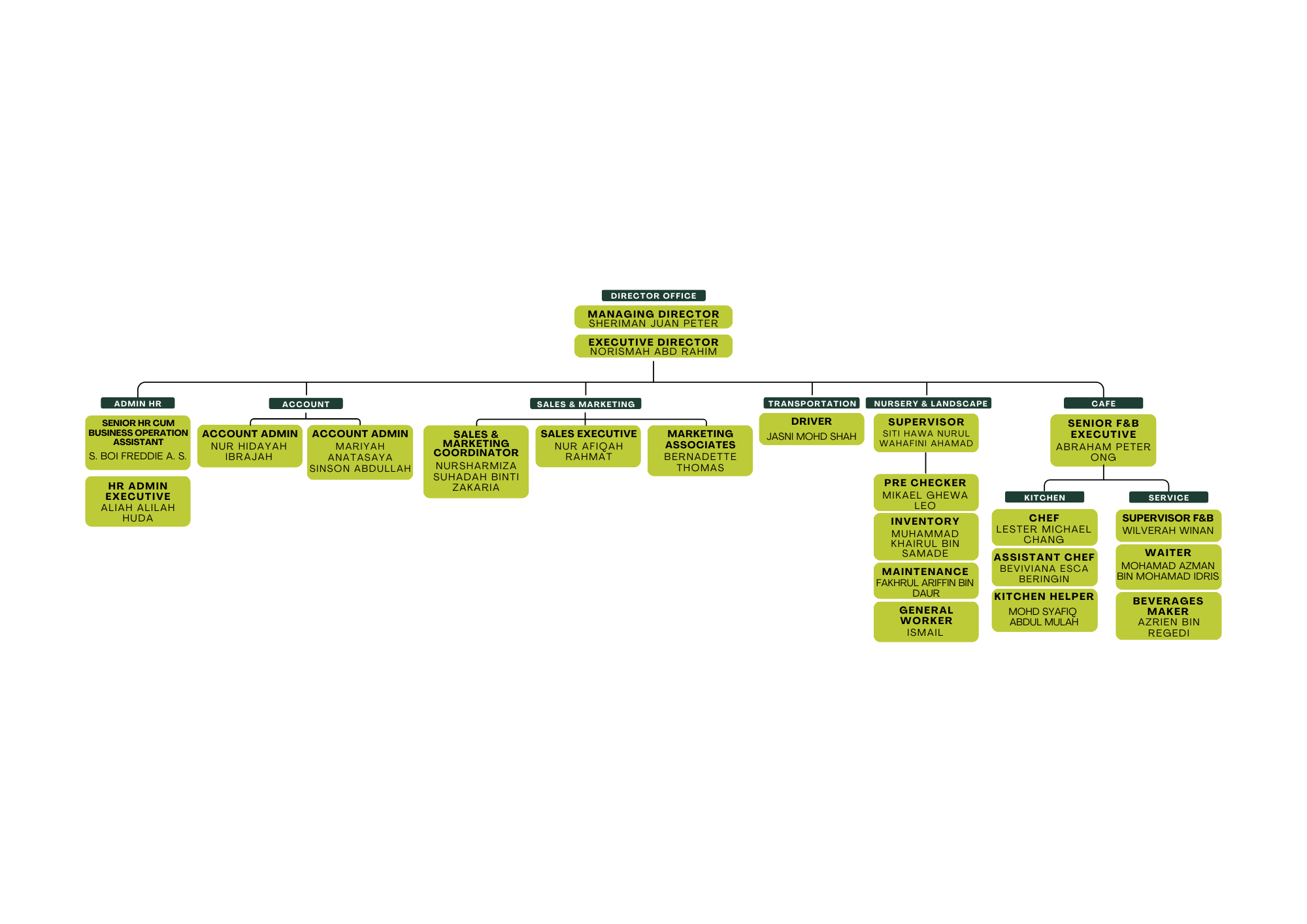
ORGANIZATION CHART




OUR TEAM






